各党支部:
根据《扬州大学发展党员工作规程》、《扬州大学党校关于建立发展党员三级培训体系的实施办法》的要求,为加强对预备党员的培养教育和考察,经院分党校研究,决定举办2019年预备党员培训班。现将有关具体事项通知如下:
一、培训目的
通过对党建理论学说、党员权利义务、党的组织原则、党内监督条例的系统学习和教育,帮助学员加强党性锻炼,增强党员意识,争做合格共产党员。
二、参加对象
全院预备党员。
三、培训办法
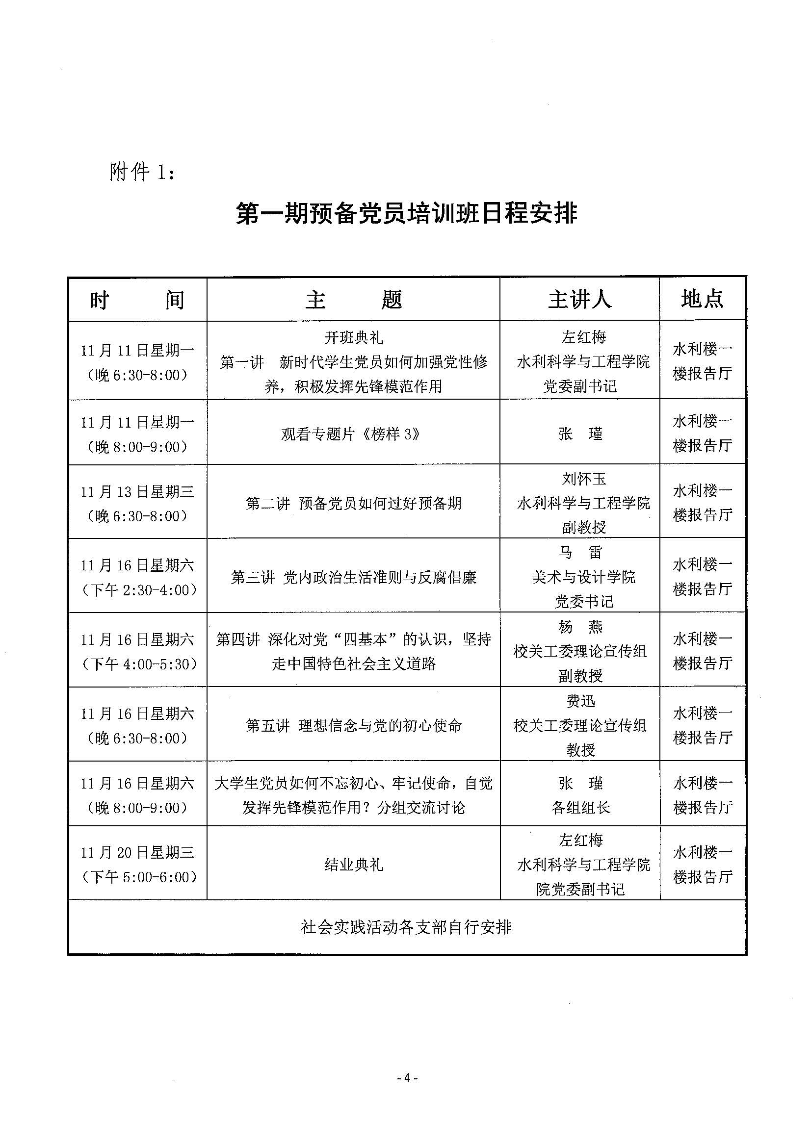
采取自学、辅导讲座、观看录相、分组讨论等方式。
教材:《初心》
四、组织方式
学员由分党校统一编为4个小组,并指定组长。
五、培训时间
培训起止时间为:11月11日至11月20日。
六、学习要求
1.明确学习目的。学员要端正学习态度,树立优良学风,要妥善处理好党校学习与专业学习的关系,切实保证学习效果。
2.严格遵守纪律。学员要遵守考勤制度,做到不迟到,不早退,不无故缺席,有事书面请假。凡未经请假(或请假未批准)而缺席的,均以旷课论。组长要认真做好考勤记录,凡缺席超过两次以上者,不予结业。如因上课等特殊原因不能参加党校学习者,缺课两次以内要自觉补课。
3.自觉加强学习。培训期间,各组组长要增强责任意识,严格考勤,认真组织小组讨论,做好小组讨论记录;学员要做到听课有记录,自学有笔记,发言有准备。学习期满,学员要撰写一篇学习心得体会,并参加分党校组织的考核。考核合格者,院分党校发给结业证书。
七、考核要求
培训期满,参加学院分党校组织的的测试。成绩合格者,准予结业,并由分党校发给结业证书,党支部记录在案。
附件:
1、第一期预备党员培训班培训内容和日程安排
2、第一期预备党员培训班学员名单及分组
中共扬州大学水利科学与工程学院委员会
2019年11月8日

